Home
Benefits
Functionality
»
Brokers
»
Underwriters
Lines
Documentation
»
White Paper
»
FAQs
»
Broker Workflow
»
Underwriter Workflow
»
Charges & Fees
»
Technical Information
Registration
Demo Platform
Contact
Documentation
Broker - Workflow
Workflow Chart for Profile and Panel Creation
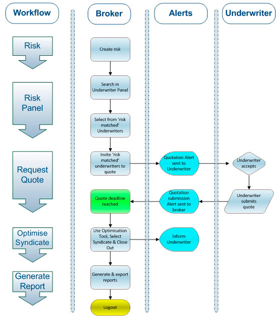
Workflow chart for Risks, Quotes, Close Outs & Reports
Terms & Conditions
»
Privacy Policy
»
White Paper
Key Issues facing Brokers & Underwriters »
Frequently Asked Questions
Underwriter Workflow
Charges & Fees
Technical Information